当前位置: 首页 > 下载中心 > 正文
发布日期:2023-04-11点击: 来源:BV伟德官方网站
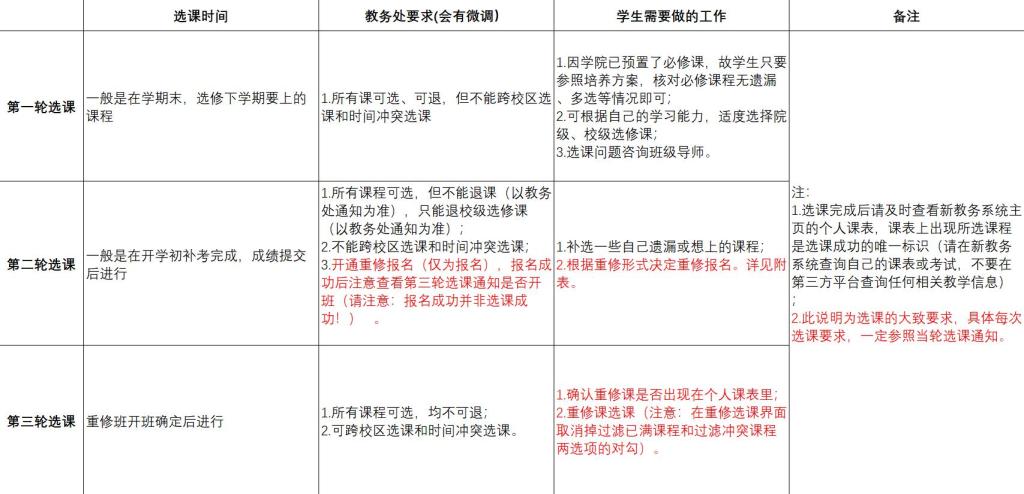
表1 教务处选课轮次的基本要求
表2 本科生重修选课的情况说明
上一条:【员工用表】员工缓考申请操作手册
下一条:【员工用表】本科生线下选课(退课)申请表